

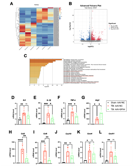
颅脑创伤后铁死亡的病理生理机制一直未被完全解读。本研究团队利用细胞与动物模型,发现颅脑创伤早期在海马区存在明显的铁死亡现象,然而,在Gpx4过表达后,TBI诱导的认知缺陷显著减轻。生化结果也证实了TBI诱导的海马铁蛋白脱失和突触损伤被Gpx4过表达部分逆转。此外,Gpx4过表达抑制了TBI诱导的神经炎症和外周巨噬细胞浸润。有趣的是,transwell迁移测定的结果表明,脱铁性神经元增加了CCL2的表达,并促进了iBMDM细胞的迁移。然而,CCL2拮抗剂RS102895抑制了这种作用。这些数据表明,抑制铁蛋白脱失可能是通过阻断海马铁蛋白脱脱和神经炎症来改善TBI诱导的认知缺陷的一种潜在策略。该研究成果发表于Free Radical Biology and Medicine杂志(IF=8.1, Fang J, et al. Overexpression of GPX4 attenuates cognitive dysfunction through inhibiting hippocampus ferroptosis and neuroinflammation after traumatic brain injury. Free Radic Biol Med. 2023 Apr 25;204:68-81.)
